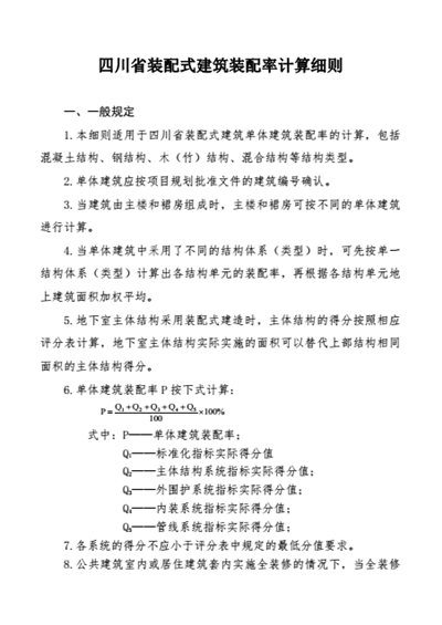
要點:《四川省裝配式建筑裝配率計算細則(試行)》實施以來,對全省裝配式建筑裝配率計算起到了積極的指導和規范作用。為進一步推動我省裝配式建筑的發展,規范裝配率計算,提升標準化建設水平,推進系統集成技術發展應用,我廳組織相關單位進行了修訂,并經專家審查通過,形成了《四川省裝配式建筑裝配率計算細則》,現予印發,自 2020 年 10 月 1 日起實施。
原《四川省裝配式建筑裝配率計算細則(試行)》(川建建發〔 2018〕 300 號)同時廢止。
水泥發泡空心(實心)墻板生產線
FS免拆一體板設備
自保溫加氣塊生產線
水泥基模壓勻質保溫板設備
改性磷石膏隔墻板生產線
硅酸鈣板夾心復合墻板生產線
泡沫混凝土復合型發泡劑
水泥發泡粉狀類發泡劑
掃描訪問手機站
掃一掃加我微信
Copyright(C) 2026 北京中科新大通建材科技有限公司 版權所有 關于我們 | 產品展示 | 聯系方式 | 客戶留言 | 手機站 京ICP備15044652號-1 京公網安備 11011202000354號 技術支持-北京網站建設